跳到主要內容區
學生事務處
OFFICE OF STUDENT AFFAIRS
Menu
Search
Menu
學務長室
生活輔導組
課外活動組
學生輔導組
衛生保健組
學生安全中心
原住民族學生資源中心
校友服務組
資源教室
規章辦法
Menu
本功能需使用支援JavaScript之瀏覽器才能正常操作
生活輔導組
生活輔導組
生輔組首頁
成員簡介
下載專區
各類減免
就學貸款
兵役服務
弱勢助學及學生人數
學雜費貸款及減免人數
交通安全
學生宿舍服務
機車停車證申請
學生校外賃居服務
首頁
生輔組公告
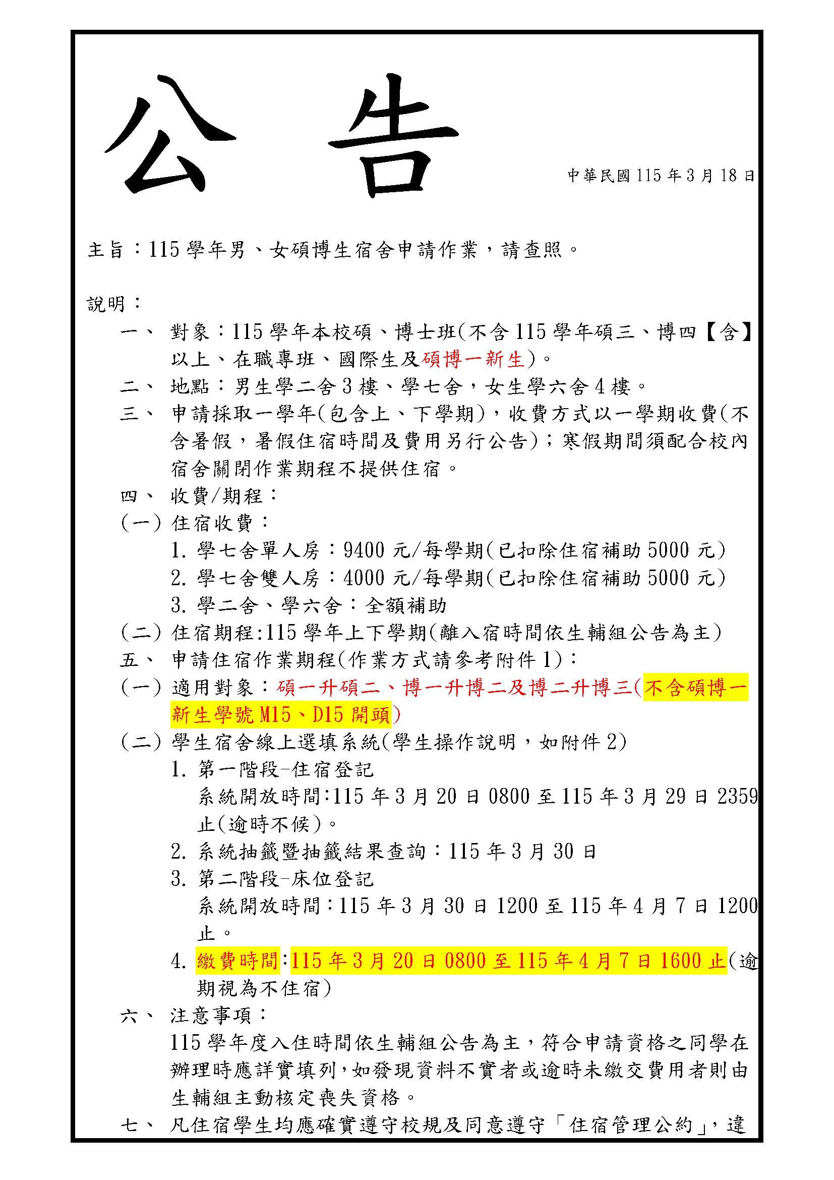
115學年男、女碩博生宿舍申請作業。
最後更新日期 :
2026-03-18
附件1_115學年男女碩博生宿舍申請作業方式
附件2_學生宿舍線上選填系統
瀏覽數:
分享
Close (Esc)
Share
Toggle fullscreen
Zoom in/out
Previous (arrow left)
Next (arrow right)